请登录
免费注册
我的订单
我的浏览
我的收藏
客户服务
网站导航
特色主题
促销活动
拍卖活动
新闻频道
优惠活动
超值礼包
优惠券
提货中心
搜商品
搜店铺
我的购物车
购物车中还没有商品,赶紧选购吧!
全部商品分类
美妆护肤
魅力彩妆
女士护肤
个人护理
身体护理
健康护理
营养保健
营养健康
保健器械
母婴儿童
洗护清洁
生活日用
居家百货
户外运动
汽车用品
食品饮料
果蔬生鲜
食品
手表配饰
手表
配饰
首页
食品特产
服装城
大家电
鞋靴箱包
品牌专区
聚划算
积分商城
预售
店铺街
时尚鞋靴
男鞋
女鞋
女鞋
高跟鞋
凉鞋/拖鞋
休闲鞋
靴子
帆布鞋
乐福鞋
休闲运动鞋
休闲鞋
春夏老爹鞋女百搭显脚小轻便小白鞋内增高厚底鞋舒适运动休闲鞋 061783
对比
收藏 (
)
条形条码:
春夏老爹鞋女百搭显脚小轻便小白鞋内增高厚底鞋舒适运动休闲鞋 061783
商 城 价
降价通知
高级VIP可享超值优惠价
立即开通 >>
市 场 价
累计评价
0
累计销量
5
手机购买
配送
洛阳市
至
服务
大牛拼拼
发货并提供售后服务。
可用积分
0
赠送积分
354
自提
选择门店
请选择有货的门店,上门自提
发货渠道
国内发货
选择规格
米白
选择尺寸
35
36
37
38
39
选择件数
1
数量
库存
件
温馨提示
支持7天无理由退货
立即购买
加入购物车
到店取货
大牛拼拼
相关分类
高跟鞋
凉鞋/拖鞋
休闲鞋
靴子
帆布鞋
乐福鞋
休闲运动鞋
新品
热销
推荐
最近浏览
清空
春夏老爹鞋女百搭显脚小轻便小白鞋内增高厚底鞋舒适运动休闲鞋 061783
¥354.0
【女装正肩】女式短款小个子T恤紧身显瘦夏季小众抽褶设计感短袖 126803
¥94.0
【轻透丝滑】女士冰丝睡衣夏季薄款两件套睡衣可外穿家居服套装女 600459
¥212.0
Longde/龙的精铁不粘锅三件套LD-TZ802-3
¥272.0
黑标系列 春装饰袢通勤学院风中长a字褶裙半身裙 563599
¥566.0
商品详情
用户评论(
0
)
网友讨论圈
手机购买
加入购物车
价格:
发货渠道:
国内发货
选择规格:
米白
选择尺寸:
35
36
37
38
39
选择件数:
1
数量:
库存
件
确定
取消
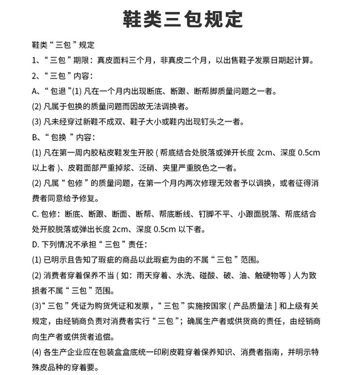
商品详情
商品名称:春夏老爹鞋女百搭显脚小轻便小白鞋内增高厚底鞋舒适运动休闲鞋 061783
商品编号 :7166710866036835447
店铺:
大牛拼拼
重量:0.000千克
上架时间:2025-06-01 09:24:32
尺码
欧洲码
脚长(mm)
鞋长(mm)
35
35
225
225
36
36
230
230
37
37
235
235
38
38
240
240
39
39
245
245
40
40
250
250
评论晒单
全部
(0)
好评
(0)
中评
(0)
差评
(0)
100
好评率
%
此商品还没有设置买家印象,陪我一起等下嘛
暂无评价
网友讨论圈
全部帖子(0)
晒单帖(0)
讨论帖(0)
问答帖(0)
圈子帖(0)
一旦商品在30日内降价,您将收到邮件、短信和手机推送消息!通过手机客户端消息提醒,购买更便捷~
*
价格低于:
时,通知我
*
手机号码:
*
邮箱地址:
提示
X
去付款
继续购物
对比栏
1
您还可以继续添加
2
您还可以继续添加
3
您还可以继续添加
4
您还可以继续添加
清空对比栏
隐藏
用户名:暂无
级 别:暂无
我的订单
我的收藏
购物车
0
我的订单
优惠券
我的资产
我的足迹
我的收藏
邮箱订阅
客服中心
订阅
退订
评论晒单